宮城県貞山高等学校
  • 行間

    表示色

    文字

  • ログイン
  • ホーム
  • 貞山高校について
    • 貞山高校について
    • 学校概要
    • 校長挨拶
    • 学校沿革
    • 校章・校旗・校歌
    • 教育計画
    • 組織
    • 施設
    • 科目履修生募集
    • スクールミッション及びスクールポリシー
  • 学校案内
    • 学校案内
    • 学校案内
    • 本校の特色
    • 各種補助金・奨学金
    • 学校紹介動画
    • 給食
    • 学校評価
    • 来校者の方へ
    • 卒業生の方へ
    • 県外視察報告
    • 学校(授業)公開
  • 学校生活
    • 学校生活
    • 学習時間
    • 学校行事
    • 各種大会結果
    • 生徒自治会
    • 部活動
    • 卒業生の進路
    • THE MONTHLY TEIZAN
    • SC・SSW年間来校日程
    • 年間行事予定
  • 教育課程
    • 教育課程
    • 志教育
    • 道徳教育
    • 教育課程
  • 入試情報
    • 入試情報
    • 学校案内
    • 生徒募集要項
    • 編入学募集要項
    • 社会人特別選抜
    • 学校説明会
    • 求める生徒像・選抜方法
    • 公立高校ガイド
ホーム貞山高校について 学校概要校長挨拶学校沿革校章・校旗・校歌教育計画組織施設科目履修生募集スクールミッション及びスクールポリシー学校案内 学校案内本校の特色各種補助金・奨学金学校紹介動画給食 学校評価来校者の方へ卒業生の方へ県外視察報告学校(授業)公開学校生活 学習時間学校行事各種大会結果生徒自治会部活動卒業生の進路THE MONTHLY TEIZANSC・SSW年間来校日程年間行事予定教育課程 志教育道徳教育教育課程入試情報 学校案内生徒募集要項編入学募集要項社会人特別選抜学校説明会求める生徒像・選抜方法公立高校ガイド
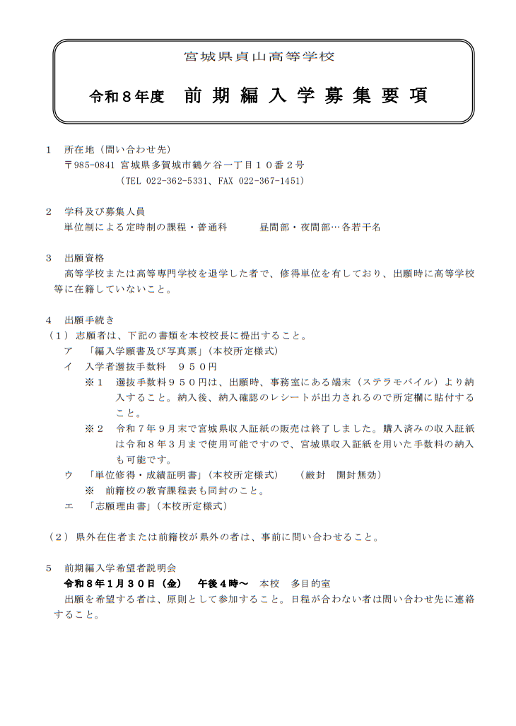
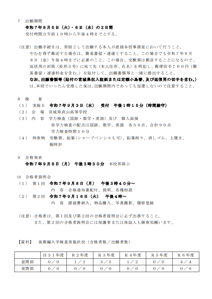
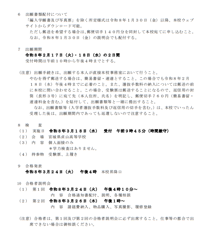
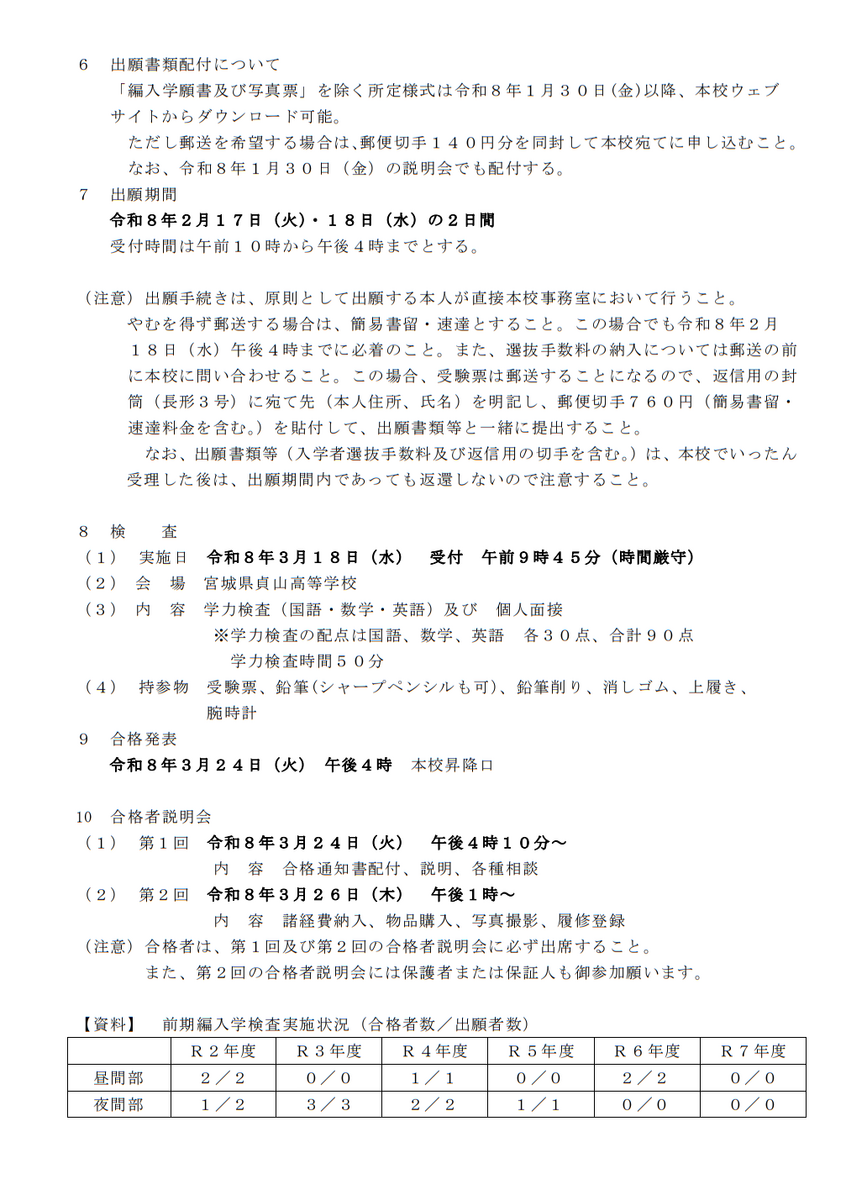
令和7年度 後期編入学募集要項

※願書は説明会で配付します。

・R7後期編入学(一般)募集要項.pdf
・R7 後期編入学(社会人)募集要項.pdf

・01-1_R7版 単位修得・成績証明書(R4以降入学生用).pdf
・01-1_R7版 単位修得・成績証明書(R4以降入学生用).xlsx

・01-2_R7版 単位修得・成績証明書(H25~R3入学生用).pdf
・01-2_R7版 単位修得・成績証明書(H25~R3入学生用).xlsx

・02_R7 後期 編入学志願理由書.pdf
・02_R7 後期 編入学志願理由書.doc

・03-1_R7 社会人推薦書.pdf
・03-1_R7 社会人推薦書.doc
・
03-2_R7  社会人推薦書 記入例.pdf

・04_R7 後期  編入学社会人推薦出願者用資格確認票.pdf
・
04_R7 後期  編入学社会人推薦出願者用資格確認票.doc

令和7年度 後期編入学募集要項

 

 

 

 

 

令和7年度 後期編入学(社会人推薦)募集要項

 

 

 

 

緊急連絡
  • 1日分
  • 3日分
  • 7日分
  • 14日分
  • 30日分
トピックがありません。
メニュー
ホーム在校生緊急連絡学校案内 学校生活 教育課程 入試情報 学校案内生徒募集要項編入学募集要項社会人特別選抜学校説明会求める生徒像・選抜方法学校いじめ防止基本方針有朋会(同窓会)貞山Q&Aアクセス・通学方法問い合わせサイトマップ
学校情報

宮城県貞山高等学校
〒985-0841
宮城県多賀城市鶴ヶ谷1-10-2
TEL : 022-362-5331
FAX : 022-367-1451

QRコード

貞山高等学校QRコード

スマホからもご覧になれます。
バーコードリーダー機能で
読み取ってご覧ください。

  • ホーム
  • 貞山高校について
  • 学校案内
  • 学校生活
  • 教育課程
  • 入試情報
    • 入試情報
    • 求める生徒像・選抜方法
    • 公立高校ガイド
  • サイトマップ